Lifecycle v1.0.0
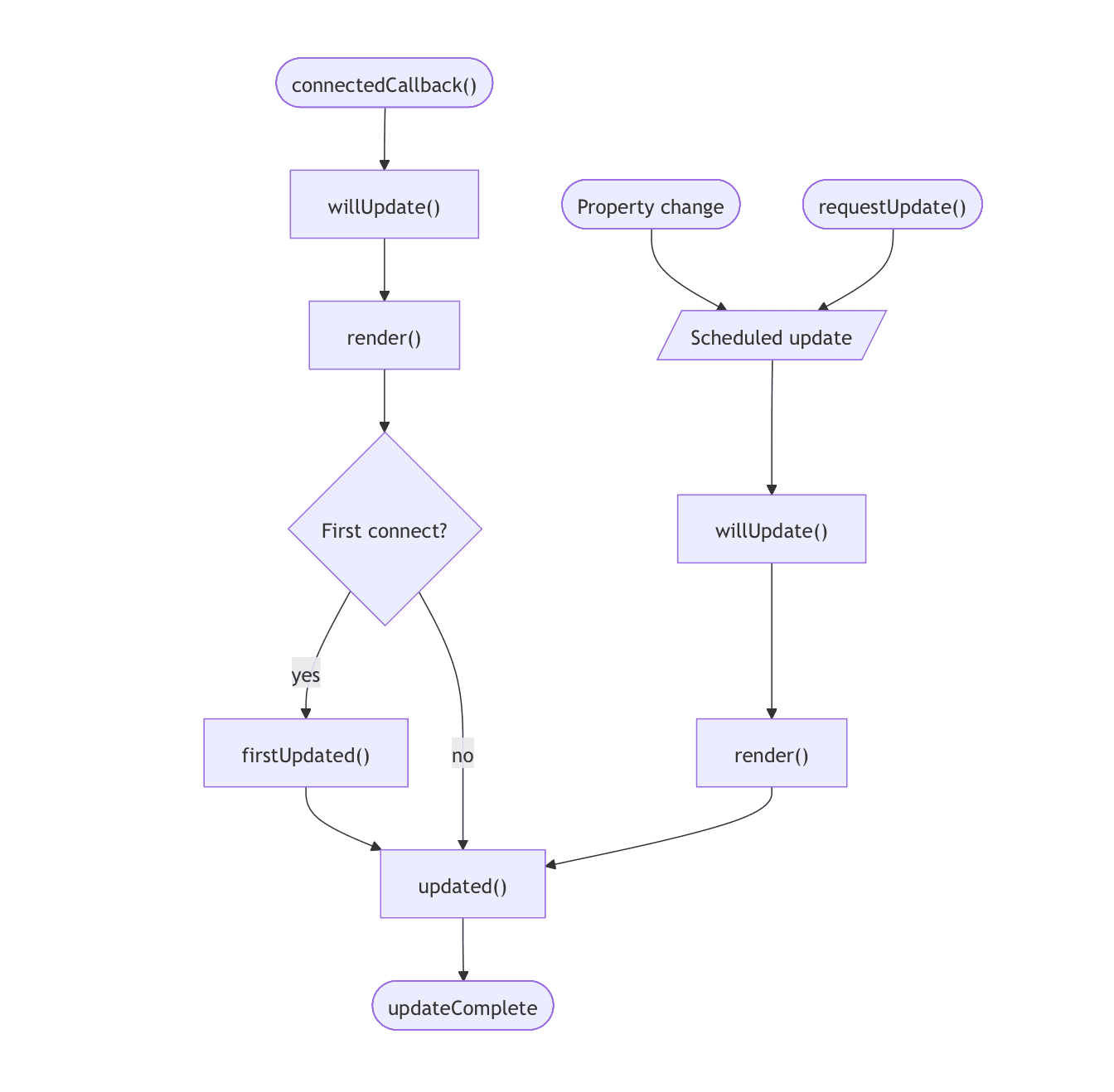
Elena’s component lifecycle has two parts: the standard custom element lifecycle, and a reactive update cycle triggered by property changes.
Updates are batched asynchronously: if multiple props change before the update starts, all changes are captured in the same update. See rendering for more details.


connectedCallback()
Runs when the element is added to the page. Sets up props, captures text content, renders, and wires up events.
willUpdate()
Runs before every render, including the first. Override to compute derived state before the template evaluates.
render()
Returns the HTML for this component as an html template. Called on connect and whenever the component needs re-rendering.
firstUpdated()
Runs once after the first render. this.element is available here. Override to run one-time setup that requires the DOM.
updated()
Runs after every render, including the first. this.element is available here. Override to react to changes after the DOM is updated. On first connect, firstUpdated() runs before updated().
requestUpdate()
Manually schedules a re-render. Use this when Elena can’t detect a change automatically. For example, when mutating an object or array in place:
this.items.push("new item");
this.requestUpdate();updateComplete
A Promise that resolves after the next pending render finishes. Use it to wait for the DOM to settle before reading it:
this.label = "Updated";
await this.updateComplete;
console.log(this.element.textContent); // "Updated"Resolves immediately if no render is pending.
disconnectedCallback()
Runs when the element is removed from the page. Cleans up event listeners.
adoptedCallback()
Runs when the element is moved to a new document via document.adoptNode(). Override to react to document changes:
adoptedCallback() {
super.adoptedCallback();
// react to the document change
}attributeChangedCallback()
Runs when an observed attribute changes. Updates the matching JavaScript property and triggers a re-render. Override to react to attribute changes directly:
attributeChangedCallback(prop, oldValue, newValue) {
super.attributeChangedCallback(prop, oldValue, newValue);
// react to the change
}| Parameter | Type | Description |
|---|---|---|
prop | string | The attribute name that changed. |
oldValue | string | null | The previous attribute value, or null if it wasn’t set. |
newValue | string | null | The new attribute value, or null if the attribute was removed. |